您现在的位置:首页 > 教育研究 > 论文分享
教育测评论文丨关于男女生英语成绩的差异表现及原因分析———基于 S 市义务教育学业质量监测数据的循证研究
发布时间:2023-06-16 11:02:40

 

文章授权转自:《上海教育科研》2023年第5期


作者简介:

□ 于飞飞苏州市教育质量监测中心实施部副主任,助理研究员

□ 罗强苏州市教育评价学会会长,正高级教师,江苏省特级教师

 

 

 

【摘要】基于S市义务教育学业质量监测数据的研究结果表明:(1)从小学进入初中后,女生在英语学科上的优势相对于男生有所扩大;相较于小学阶段,初中阶段处于8~50学业分位点的女生英语优势更大;无论处于哪个水平的女生的英语成绩均优于男生;随着学业分位点的提高,女生相对于男生的优势先增大后减小。(2)学校归属感、英语学习兴趣、学习动机、英语学习投入、学习压力对学生英语成绩有显著的正向影响,电子设备使用时间对学生英语成绩有显著的负向影响;除英语学习兴趣对女生英语成绩促进作用更大外,其他变量对男女生英语成绩的影响均不存在显著的性别差异;女生在有利于英语学业表现的个体变量上得分显著高于男生,在不利于英语学业表现的个体变量上得分显著低于男生,是导致女生英语成绩优于男生的原因之一。

【关键词】性别差异;英语成绩;学业质量监测;循证研究

 

一、问题提出

 

学业成绩的性别差异问题一直是教育界的研究热点。研究的历史可以追溯到上个世纪初,美国心理学家桑代克(Edward)用实验表明,女生在语言表达能力、短时记忆能力方面优于男生,而男生在空间直觉、分析综合能力等方面优于女生[1]。1974年,美国心理学家麦凯布(Maccoby)和杰克林(Jacklin)研究了两性在记忆力、学习动机、自我意识等方面的差异,得出女生在语言能力上更具优势、男生在视觉空间能力和数学能力上更具优势的结论[2]。1994年,麦可鲁(MeCrum)对剑桥大学男女生的学业成绩进行差异分析,却得出相反的结论,他发现男生在八个学科上都优于女生,其中包括了语文等传统女性优势科目[3]。国内研究起步较晚,得出的结论基本与国外情况相似。刘霞光研究认为,女生在言语能力、言语辐射思维和一般智能上要超出男生[4]。施珊珊等研究表明,男女在语言认识上并不存在显著性差异[5]。于开文研究表明,女生在数学、语文、英语等各学科的成绩均优于男生[6] 。聚焦在英语学科上情况又如何呢?从目前国内的研究结论来看,英语学习中存在性别差异。黄崇龄等人关于性别差异对英语学习影响的研究结论是,在英语学习中,女生具有性别优势,成绩总体优于男生[7]。赵俊华的研究表明,女生的学习动机与学习目标期望值都高于男生,成为女生比男生的成绩普遍要好的重要原因之一[8]

 

为什么在相似教育环境下的男女生,英语成绩会存在两个性别群体的显著差异?这种差异形成的内在机制是什么?回顾以往研究,甚少有研究者以实证的方式深入探讨男女生英语成绩差异背后的成因,即便有也仅聚焦于某一或几个特定因素的探索,鲜见将家庭、学校与个体三方面因素共同纳入同一教育生态系统中进行讨论的。此外,现有研究往往利用一次考试成绩展开分析,缺乏数据的连贯性,无法对英语成绩性别差异的纵向变化做出准确判断。

 

基于以上背景,本文试图探索男女生在英语学科学业表现存在怎样的差异,并尝试从成绩性别差异发展变化的视角来探讨这一问题。此外,本文还在控制家庭因素与学校因素的前提下,重点关注学生学校归属感、电子设备使用时间、英语学习兴趣、学习动机、英语学习投入、学习压力等个体非认知因素在英语学习中的影响,及其作用机制的性别差异。本研究有助于深化我们对男女生学业发展差异的认识,为促进教育高质量发展提供基本事实依据。

 

二、数据来源

 

01

监测对象与内容

本研究数据来自2021年江苏省S市全市义务教育学业质量监测项目。该监测项目采取学校和学生全覆盖的方式开展。在2021年监测中,来自全市285所初中校的306917名学生以等概率随机抽样的方法参加语文、数学、英语、科学四门学科中的一门测试以及对应学科的问卷调查。本研究对2019级初中生在英语学科以及对应学科问卷上的表现情况展开分析。参加英语测试的2019级学生共21969人,男生11691人,女生10278人。

 

02

变量说明

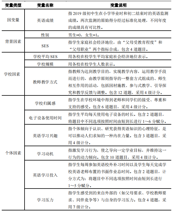
除了学生的性别与英语成绩外,本研究还涉及SES、学校平均SES、学校规模、教师教学方式、学校归属感、电子设备使用时间、英语学习兴趣、学习动机、英语学习投入和学习压力等相关变量(见表1)。其中,英语成绩以全市均分为500分、标准差为100分的标准分形式呈现;相关因素变量得分以全市均值为5分、标准差为2分的标准分形式呈现。电子设备使用时间得分越高,表示学生使用电子设备的时间越长;英语学习投入得分越高,表示学生在英语学科上投入的学习时间越长;学习压力得分越高,表示学生感受到的压力越重;学校归属感、英语学习兴趣、学习动机维度得分越高,表示学生在这三个变量上状况越好。

表1  变量说明

监测实施时使用的英语测试卷与问卷工具,是严格按照标准化流程和相关规范要求进行研制的。经过多轮预试与修订,测评工具具有较好的质量。其中,教师教学方式克隆巴赫α系数为0.910,验证性因素分析模型拟合指标RMSEA=0.088,SRMR=0.024,CFI=0.969,TLI=0.977;学校归属感量表克隆巴赫α系数为0.813,验证性因素分析模型拟合指标RMSEA=0.071,SRMR=0.025,CFI=0.963,TLI=0.930;英语学习兴趣量表克隆巴赫α系数为0.928(英语学习兴趣量表只有3道题,无法进行效度分析);学习动机量表克隆巴赫α系数为0.818,验证性因素分析模型拟合指标RMSEA=0.080,SRMR=0.053,CFI=0.912,TLI=0.888。另外,电子设备使用时间与英语学习投入量表题目为调查题,学习压力量表各个题目之间相互独立,均不适合做信效度检验。

 

03

数据统计

本研究运用SPSS19.0和HLM6.08软件进行数据处理。

 

三、研究结果

 

(一)

男女生成绩的总体差异

 

从男女生在小学毕业时和初二结束时的英语成绩均值来看,小学毕业时,女生均值为521.31分,男生均值为484.79分,二者相差了36.52分;初二结束时,女生均值为522.73分,男生均值为482.28分,二者相差了40.45分。这说明,从小学进入初中后,女生在英语学科上的优势相对于男生有所扩大

 

从男女生在英语成绩上的标准差来看,无论在哪个学段,女生相比男生英语成绩均更加趋中,这说明男生群体内部的英语成绩差异更大(见表2)。

表2  男女生在英语学科上的成绩总体差异情况

 

(二)

不同分位点的男女生成绩差异

为探究不同英语水平的男女生的学业表现差异,以各学业分位点为横坐标、以男女生的英语成绩为纵坐标,比较每个整数学业分位点上男女生的英语成绩(见图1)。在小学毕业时和初二结束时两个学段上,均呈现出以下特点:

第一,女生在各学业分位点上的英语成绩均优于男生,这表明无论处于哪个水平的女生,英语成绩均优于男生;

第二,随着学业分位点的提高,男女生的英语成绩差值先由小变大,再逐渐变小,即女生相对于男生的英语优势先增大后减小。

 

图1  不同学段、不同学业分位点的男女生英语成绩

 

为进一步描述两个学段男女生的英语表现差异情况,以各学业分位点为横坐标、以男女生英语成绩差值为纵坐标,绘制小学毕业时和初二结束时两个学段成绩差异的分布图。结果显示:在英语学科8~50左右的学业分位点之间形成一片较大面积的闭合区域(见图2阴影处)。结合图1分析,之所以出现这个闭合区域,是由于对比小学毕业时,处于8~50左右学业分位点的女生在初二结束时的英语成绩相较于男生优势更大造成的。这说明,相较于小学阶段,初中阶段处于8~50学业分位点的女生英语优势更大。两个群体在其他学业分位点上的差距较小,忽略不计。


图2  不同学段、不同学业分位点的男女生英语成绩差值

 

(三)

个体变量影响英语成绩的作用机制及性别差异

本文进一步探究影响学生英语成绩个体因素的作用机制及其性别差异。

建立多层线性模型分析,学生层面为第一水平变量,学校层面为第二水平变量,构建模型如下:

第一层:学生层面

学业成绩=β01(性别)+β2(SES)+β3(学校归属感)+β4(电子设备使用时间)+β5(英语学习兴趣)+β6(学习动机)+β7(英语学习投入)+β8(学习压力)+β9(性别*学校归属感)+β10(性别*电子设备使用时间)+β11(性别*英语学习兴趣)+β12(性别*学习动机)+β13(性别*英语学习投入)+β14(性别*学习压力)+u,其中:β0为随机截距,β1,β2,β3,…,β14为回归系数,u为随机误差项。


第二层:学校层面

β00001(学校平均SES)+γ02(学校规模)+γ03(教师教学方式)+μ0,其中:γ00为随机截距,γ01,γ02,γ03为回归系数,μ0为随机误差项。

 

01

零模型研究结果

以英语成绩为因变量进行零模型(模型1)分析,该模型把学生英语成绩的差异分解为校内差异和校间差异两部分,其中校内差异由学生个体间的差异导致,校间差异由学校间的差异导致。零模型运算结果显示:学校层面的随机方差为3269.653(p<0.001),这表明各学校间学生英语成绩存在显著差异。计算组内相关系数,ρ=τ00/(τ002)=3269.653/(3269.653+7452.248)=0.305,这表明学生英语成绩的总变异中有30.5%由校间差异造成。根据Cohen提出的判断标准(ρ>0.138),属于高关联强度[9],因此有必要建立HLM模型。

表3  零模型(模型1)

 

02

个体变量对英语成绩的影响

首先,将学生性别与SES,学校平均SES、学校规模与教师教学方式分别纳入模型2~4,以控制背景变量与学校变量对英语成绩的影响;其次,将学校归属感、电子设备使用时间、英语学习兴趣、学习动机、英语学习投入、学习压力六个个体因素,以及性别与以上六个维度各自的交互项纳入模型4,以探究个体因素对男女生的英语成绩的影响,以及这些个体因素影响英语成绩的作用机制存在怎样的性别差异(见表4)。

表4  学生英语成绩影响因素的HLM实证分析

 

模型2显示:性别与SES这两个变量共同解释了学生之间英语成绩差异的6.65%。其中,(1)在控制了SES后,女生的英语成绩显著高于男生38.813分;(2)SES每提高1分,学生英语成绩显著增加7.412分。

 

模型3显示:学校平均SES、学校规模和学校教师教学方式这三个变量共同解释了学校之间平均英语成绩差异的67.04%。其中,(1)学校平均SES每提高1分,学生英语成绩显著增加32.788分;(2)教师教学方式每提高1分,学生英语成绩显著增加17.673分,但通过模型3~4的结果发现,在加入学校归属感等个体变量后,教师教学方式对英语成绩的作用不再显著,这说明教师教学方式对英语成绩的作用受到学生个体因素的影响;(3)学校规模对学生学业成绩不具有显著影响。

 

模型4显示:在控制背景变量与学校变量的情况下,学校归属感、电子设备使用时间、英语学习兴趣、学习动机、英语学习投入、学习压力六个个体因素,以及性别与它们各自的交互项,共同解释了英语成绩差异的16.66%。其中,(1)学校归属感每提高1分,学生英语成绩显著增加3.783分;(2)电子设备使用时间每提高1分,学生英语成绩显著降低4.362分;(3)英语学习兴趣每提高1分,学生英语成绩显著增加12.184分;(4)学习动机每提高1分,学生英语成绩显著增加2.976分;(5)英语学习投入每提高1分,学生英语成绩显著增加9.456分;(6)学习压力每提高1分,学生英语成绩显著增加2.384分。这说明,学校归属感、英语学习兴趣、学习动机、英语学习投入、学习压力对学生英语成绩有显著的正向影响,电子设备使用时间对学生英语成绩有显著的负向影响。

 

加入交互项后,性别与英语学习兴趣存在交互作用,英语学习兴趣每提高1分,女生的成绩就比男生多增加1.410分,说明当英语学习兴趣提升程度一样时,女生比男生的英语学业进步更大。其他交互项不显著,说明尽管学校归属感、电子设备使用时间、学习动机、英语学习投入、学习压力对学生英语成绩的影响是显著的,但是这些影响不存在性别差异。

 

(四)

个体变量的男女生得分差异

对男女生在与英语成绩相关的变量上的得分进行独立样本T检验,结果显示:女生在有利于英语学业表现的个体变量(学校归属感、英语学习兴趣、学习动机、英语学习投入、学习压力)上得分显著高于男生,在不利于英语学业表现的个体变量(电子设备使用时间)上得分显著低于男生,这是导致女生英语成绩更优秀的重要原因。

表5  男女生在英语成绩及相关个体因素上的得分及独立样本T检验结果

 

 

四、结论与讨论

01

主要结论

□ 1.从小学进入初中后,女生在英语学科上的优势相对于男生有所扩大;相较于小学阶段,初中阶段处于8~50学业分位点的女生英语优势更大;无论处于哪个水平的女生的英语成绩均优于男生;随着学业分位点的提高,女生相对于男生的优势先增大后减小。

 

□2.  学校归属感、英语学习兴趣、学习动机、英语学习投入、学习压力对学生英语成绩有显著的正向影响,电子设备使用时间对学生英语成绩有显著的负向影响;除英语学习兴趣对女生英语成绩促进作用更大外,其他变量对男女生英语成绩的影响均不存在显著的性别差异;女生在有利于英语学业表现的个体变量(学校归属感、英语学习兴趣、学习动机、英语学习投入、学习压力)上得分显著高于男生,在不利于英语学业表现的个体变量(电子设备使用时间)上得分显著低于男生,是导致女生英语成绩优于男生的原因之一。

02

分析讨论

根据结论1,性别对学生英语学业成就的影响确实存在,结合HLM模型5,即便在控制了SES家庭因素、教师教学方式等学校因素、英语学习兴趣等个体因素的前提下,女生的英语成绩依然高于男生32.594分,进一步证实了中小学阶段男生英语学业劣势的存在,这一问题应引起我们的重视。此外,研究还发现,从小学进入初中,女生在英语学科上的绝对优势体现在各个水平的群体上,特别是处于8~50学业分位点的女生在进入初中后英语学业发展更佳,呈现优势扩大的现象。这一结论启示我们,在帮助男生解决英语学习劣势问题时,不仅要给予全体男生更多的指导和督促外,还应重点帮扶处于8~50学业分位点的男生群体

 

根据结论2,英语学习兴趣等个体变量对英语成绩有显著正向影响,电子设备使用时间对英语成绩有显著负向影响。

□1. 学校归属感是影响英语学习效率的重要情感因素。学生与学校之间建立起良性互动,与同学、教师之间建立起良好关系,有助于学生更好地适应学校生活,形成更加积极的学习态度,同时也有利于教师更好地引导学生成长发展。

□2. 学习兴趣是最好的老师,学习兴趣高的学生通常热情乐观、求知欲强,能够积极主动地把握机遇,选择并尽全力完成具有挑战性的任务;而学习兴趣低的学生往往学习不够努力,遇到挑战和困难容易放弃,在学习过程中常感到无聊、压抑和焦虑,严重影响学习效果。

□3. 学习动机是引导维持乃至推动学生投入学习活动的内部力量。学习动机强的学生,对学习具有较高的积极性和持久的热情,遇到困难表现出顽强的自制力和坚强的毅力,更容易取得优异的成绩。

□4. 英语作为一门非母语语言学科,需要投入大量的时间成本,特别是单词、语法等知识的牢固掌握依靠平时的死记硬背、不断积累,才可能实现学业上的厚积薄发。因此投入更多学习时间的学生,英语成绩更好。

□5. 学习压力有其积极的意义。适度的压力有助于学生保持兴奋的学习状态,活跃思维能力,增强反应速度,提高学习效率。

□6. 青春期的孩子大脑尚未发育成熟,自控力较差,容易沉迷于电子产品。当学生把精力过多地放在浏览信息、手机游戏、短信等方面上,势必会干扰正常的学习生活,影响学业表现。

 

五、对策建议

基于男女生在英语成绩与个体因素上的差异情况,以及个体因素对学生英语成绩的影响作用,为更好提升学生教育效能、促进男女生最大限度地发挥潜能,可以围绕以下三个方面加以改进。

(一)关注性别差异,细化因材施教的推进策略

家长和教师要正视男女生成长过程中的客观差异,遵循学生性别差异形成的心理发展规律,注重因时施教、因材施教、因性别施教。家长和教师要注意维持好女生原本就较好的英语学习状态,加强对男生英语学习兴趣、学习动机、学习投入等方面的引导。在具体的英语教学过程中,教师要根据学生不同的性别差异特点和原因,在教学方法上做“男女有别”、“性别区分教育”。此外,学校要经常开展学习互助活动,引导男女生之间互相学习、取长补短,进一步发挥各自优势,改进各自薄弱学科的学习策略与方法,共同提升学习兴趣。

 

(二)完善评价体系,促进男女生各自发挥潜能

科学的评价机制有助于学生建立学习自信,促使学生在健康的学习动机下树立正确的学习目标。男生存在英语学业劣势已成为一个不争的事实,但当前的教育评价体系忽略了性别差异,对男女生构建了同样的评价标准,不利于男生的学业发展。首先,从儿童心理和生理的整体发展规律来看,女孩的心智成熟水平要快于男孩。其次,当前的教育体系关注细节、追求认真听课和死记硬背的努力,更适合认真细致、踏实努力的女生。贪玩好动、耐不住性子的男生难以专注于刻板的学习,不太容易适应学校的要求。第三,作为主要中考科目的语文和英语强调以背诵和记忆为主要学习方式,强化了初中生的低端学习策略以及浅层次的知识学习,使得他们在进入以较复杂知识的学习和建构为主的高中教育阶段以后,要经历漫长的适应期和学习挫折,这对他们未来高层次的学习比较不利[10]。因此,我们应高度重视这一系列问题,积极构建科学的课业评价体系,在教学方式、评价体系、多元录取等方面进行有益探索,让男生和女生各自发挥自己的特长和潜能。

 

(三)基于循证分析,强化个体因素的促进作用

□1. 激发学生内在学习动力

学习兴趣和学习动机是学生学习动力的重要来源。本研究证实,学习兴趣和学习动机对于英语成绩的提升具有显著的正向影响。因此,为了激发学生的学习兴趣,教师首先可通过增多课堂提问或安排学生表演短小的对话等,提升学生课堂参与度,促使学生化被动为主动;其次,尽可能多地为学生创造成功体验,发掘学习英语的潜力,尤其培养男生的听说能力、表达能力和实践能力等;第三,教师可根据学生兴趣点安排学习任务,如利用男生爱好体育活动的特点,组织一些体育主题的英文活动等。为了强化学生的学习动机,教师首先要让学生明白英语学习的重要性,使其主动地投入到英语学习中去;其次要创设贴近学生生活的问题情境,引起学生对新学习内容的注意,调动积极性;最后要正确实施奖惩,多给予学生基于事实的表扬肯定,对于学生的错误行为要减少批评、多加引导。

 

□2. 引导学生做好时间管理

本研究表明,电子设备使用时间对学生英语成绩的提升具有显著的负向影响;英语学习投入和学习压力对于英语成绩的提升具有显著的正向影响。因此,教师要引导学生做好时间管理与规划,减少对电子设备的依赖,适度延长学习时间的投入。一是要加强对学生价值观的引导,增强其对外界诱惑的抵抗能力,促使其将更多的精力投入到学业中来;二是要通过开展丰富的课外活动、社团活动、心理健康辅导等吸引学生注意力,在活动中促进学生的内心体验与心理成长,增加其参与学校生活热情,减少对手机等电子设备的依赖;三是引导学生从自身实际掌握的知识程度出发,制定长短期学习目标和计划,鼓励学生不断反思总结,逐步调整完善学习计划,并督促学生按照学习计划实施学习活动。此外,父母要扮演好规范者的角色,指导孩子正确使用电子产品,督促他们勤勉努力、投入更多的学习时间和精力。

 

□3.给予学生充分的情感支持

本研究证明,学校归属感对学生英语成绩的提升具有显著的正向影响。学校与教师要以学生的发展为己任、以促进学生的生命成长为目标,主动自觉地与学生积极建立互相渗透、互相依存的情感链,让他们切实感受到学校给他们带来的变化,感受来自老师和同伴的温暖,从而真正融入到学校和班级温暖的集体之中,增强学生对学校的归属感。具体而言,作为学校,要营造良好学校氛围,经常开展丰富的教育实践活动,让学生在活动中增加对学校、教师、同伴的了解与认可,从而提升集体荣誉感与归属感;作为老师,要主动与学生建立良好的师生关系,同时促使学生与同伴友爱互助、共同成长,帮助学生建立对学校的积极情感体验。

 

□4. 给予男生更多的关注和指导

本研究证明,女生在有利于英语学业表现的个体变量(学校归属感、英语学习兴趣、学习动机、英语学习投入、学习压力)上得分显著高于男生,在不利于英语学业表现的个体变量(电子设备使用时间)上得分显著低于男生,是导致女生英语成绩优于男生的原因之一。为了促使男生取得更好的英语学业表现,在教学过程中,英语教师应该给予男生更多的关注和指导,努力做到以下几点。第一,教师与男生单独沟通时,在维护男生自尊心的前提下,可以告诉他们在学习上与女生的具体差距,利用男生好胜心强的特点,调动其奋发向上的内在动力。第二,教师可经常关注男生的英语学习过程,当男生的学习出现进步或表现优秀时要及时给予表扬,出现错误或退步时多加帮助引导,促使男生建立起学习英语的自信心,更愿意在英语学习上付出努力。第三,与男生家长随时沟通,借助家庭教育的力量促进学生的成长发展[11]

 

 

 

<<  滑动查看下一张图片  >>

 

 

编辑丨周利

审核丨蔡榕

苏州监测社会版报告系列

1

【苏州监测报告/短视频】2020年苏州市义务教育学业质量监测社会版报告专题短视频系列,欢迎转发给老师、家长!

2

【苏州监测报告/PDF下载】2020年度苏州市义务教育学业质量监测报告出炉!

3

【苏州监测报告】2020年苏州市义务教育学业质量监测社会版报告发布会PPT,欢迎转发给老师、家长!

苏州教育质量监测工作系列

1

人物心声丨我们,也是苏州工匠!

2

2021年苏州市义务教育学业质量监测学科工具研制启动工作会议顺利举行

3

2020年苏州市义务教育学业质量监测区域综合分析报告研制活动顺利召开


教育测评论文系列

1

监测大数据:给孩子们更适切的教育 —— 基于江苏省苏州市270816名初中生的学业质量监测数据

2

教育测评论文丨“停课不停学”初期全国中小学生居家学习特征剖析——基于全国五省六市(区)学生、家长和教师的调查分析

3

教育测评论文丨以监测评价赋能教育督导方式变革

苏州监测结果运用优秀案例系列

1

表彰分享|2020年度苏州市义务教育学业质量监测结果运用优秀案例表彰分享会圆满举行

2

优秀案例评选综述丨2020年度苏州市义务教育学业质量监测结果运用优秀案例评选综述

3

优秀案例宣传报道①丨基于监测数据,以“自能阅读”四维模式撬动学生阅读素养提升

苏州市教育测评高研班纪实系列

1

以监测试题为载体,推进”教学评一体化”——苏州市首届教育测评高研班第四期研修活动(初中组)纪实⑧

2

以监测试题为载体,推进”教学评一体化”——苏州市首届教育测评高研班第四期研修活动(小学组)纪实⑦

3

西子湖畔取真经,钱塘江边话测评——苏州市首届教育测评高研班第三期研修活动纪实⑥

 


上一篇:教育测评论文丨小学英语书面表达试题的解析与启示
下一篇:返回列表